Schmunzel-Ecke:
... mein Hobby ... mein Eigenbau ... mein Elektrisches ... mein Elektronisches ... meine Formeln ... mein Sonstiges ...


    Ein Kurzwellenempfänger

In der Bauanleitung von "Conrad" steht zum "Kurzwellen-Retroradio":

"Dieses nostalgische Kurwellenradio ist ein Transistor-Einkreisempfänger mit einstellbarer Rückkopplung. Das Empfangsprinzip entspricht dem Röhren-Audion aus der Anfangszeit der Radiotechnik. Schon vor 80 Jahren fand sich ein solches Radio in vielen Wohnzimmern. Das Audion war aber auch bei Funkamateuren, in der militärischen Nachrichtentechnik sowie im Schiffsfunk im Einsatz."

Genau wie bei den anderen Retro-Empfängern,
  Retro-Mittelwellen-Empfänger
    (auch "Sternchen")
und
  Retro-Kurzwellenwellen-Röhren-Empfänger
sind auch für dieses Teil alle Bauelemente gleich im Gehäuse verpakt.
  Auch ein Selbstbau UKW-Empfänger kann man bauen - und das nur gsteckt ohne löten!

 

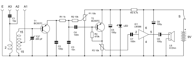
    Schaltung des KW-Empfängers

 

Schaltungsbeschreibung (von "Conrad")

" Der Audion-Transistor T1 erfüllt drei Aufgaben: Verstärkung, Entdämpfung des Schwingkreises und Demodulation des HF-Signals. Der PNP-Transistor arbeitet als Emitterfolger. C2 und die interne Basis-Emitter-Kapazität von ca. 5 pF bilden einen kapazitiven Spannungsteiler. Zusammen mit dem Schwingkreis wird ein Colpitts-Oszillator gebildet. Durch passendes Einstellen des Emitterstroms kann die Verstärkung sogewählt werden, dass der Oszillator gerade noch nicht anschwingt. Mit diesem Arbeitspunkt gleicht der Transistor alle Verluste aus, die im Schwingkreis auftreten. Der Gütefaktor kann von ca. 50 bis auf über. 1000 erhöht werden. Bei einer Empfangsfrequenzvon 6 MHz beträgt die Bandbreite etwa 6 kHz, man kann also auch Sender trennen, die dicht nebeneinanderliegen.

Die Entdämpfung führt gleichzeitig zu einer Anhebung der Signalamplitude. An der Basis können daher HF-Spannungen bis ca. 100 mV auftreten. Die AM-Signale werden an der gekrümmten Eingangskennlinie des Transistors demoduliert. Das NF-Signal erscheint dann am Emitter. R1 und C2 bilden ein Tiefpassfilter, das HF-Reste entfernt. T2 bildet einen NF-Vorverstärker für den integrierten Verstärker IC1. Die NF-Stufe verwendet ebenfalls einen PNP-Transistor, damit beim Aufbau keine Verwechslungsgefahrentstehen kann.

Eine Besonderheit dieser Audionschaltung ist die direkte Kopplung des Transistors an den Schwingkreis. T1 arbeitet dabei mit einer Kollektoremitterspannung von nur ca. 0,6 V. Außerdem wirkt sich die Basisemitterkapazität von ca. 5 pF stark auf den Schwingkreis aus. Durch die enge Kopplung wird erreicht, dass der Transistor zugleich wie eine Kapazitätsdiode wirkt und eine Feineinstellung der Frequenz über den Rückkopplungsregler erlaubt. Da die Rückkopplung sehr weich einsetzt, kann man die Frequenz um mehrere kHz ziehen, was vorteilhaft für den Empfang von SSB- und CW-Stationen ist. "

Aufgebaute Platine

    mit allen externen Bauelementen verbunden - fertig zum Einbau


Rennert Startseite