Schmunzel-Ecke:
... mein Hobby ... mein Eigenbau ... mein Elektrisches ... mein Elektronisches ... meine Formeln ... mein Sonstiges ...


    Ein Kurzwellenempfänger
In der Verpackung kann (oder konnte) man ihn bei einigen Anbietern kaufen. Es handelt sich dabei um einen Audion-Empfänger.

Wikipedia definiert Audion wie folgt:

Das Audion ist ein Rundfunk-Geradeausempfänger und oft ein Einkreiser.
...
Das Verstärkerbauteil in der Audionschaltung verstärkt die empfangene Hochfrequenz und wandelt diese in hörbare Niederfrequenz um (Demodulation). Beim Rückkopplungsaudion oder Regenerativ-Empfänger wird ein Teil der verstärkten Hochfrequenz erneut dem Eingang des Verstärkerbauteils zur weiteren Verstärkung zugeführt.
...
Das Rückkopplungsaudion, der Regenerativ-Empfänger oder das Ultra-Audion war die Audionschaltung mit der größten Bedeutung. Neben den zwei Funktionen Verstärkung und Demodulation kam noch Mitkopplung (Rückkopplung) hinzu. Die Mitkopplung steigerte die Verstärkung der Audionstufe um den Faktor 10 bis 20 sowie die Trennschärfe durch Entdämpfen des Schwingkreises."

Der Gag an dem Teil ist, das diese Funktionen wie vor 60 Jahren mit einer Elektronen-Röhre realisiert werden.
Vor vielen Jahren habe ich auch mit solchen Teilen gebastelt - nun sollte es noch einmal passieren!

    Das Teil ohne Verpackung sieht nahezu genau so aus.
Es ist jedoch eine stabile Pappkiste, die schon alle Aussparungen hat, die dann für den Aufbau gebraucht werden, wie z.B. Loch für die Potentiometer (lautstärke, Rückkopplung), für den Drehkondensator, für die Antennenbuchsen und als besonderer Gag ein Fenster, in dem die Röhre zu sehen ist, natürlich auch Öffnungen für den Lautsprecher.

    Klappt man die Kiste auf, dann findet man darin schön verpackt alle Bauteile, die man zum Aufbau des Audions gebraucht!
(das Bild ist um 90° gedreht gegenüber den vorhergehenden)
Rechts befindet sich der Deckel der Kiste, nun von innen und man sieht die Befestigungen einiger Bauteile. Links ist alles für die innere Schaltung untergebracht.
In der Mitte unten sieht man die Leiterplatte, darauf müssen alle anderen Bauelemente aufgelötet oder mit Leitungen verbunden werden.
Über dem Lautsprecher befindet sich die Röhre (schlecht zu sehen).

        Es handelt sich bei der Röhre um eine Pentode (5 Teile in der Röhre: 3 Gitter zur Steuerung des Elektronenstroms, Kathode zur Erzeugung der Elektronen, Anode zur Aufnahme des gesteuerten Elektronenstroms, die Heizung (f - f) unterstützt durch Wärme (glüht) das Ezeugen der Elektronen an der Kathode), die Röhre 6J1 ist mit der deutschen EF95 identisch, kann mit 15V Anodenspannung betrieben werden.
Nach Wikipedia:
"Zusätzlich zur Anode und Kathode, dem Steuergitter und dem Schirmgitter der Tetrode, verfügt sie über ein mit der Kathode verbundenes Bremsgitter. Dieses hält die Sekundäremission der Anode vom Schirmgitter fern.
Die flache Kennlinie von Pentoden zeigt, dass die Anode durch die zusätzlichen Gitter derart abgeschirmt ist, dass eine Änderung der Anodenspannung kaum mehr Einfluss auf den Anodenstrom hat. Er ist nur von der Gittervorspannung am Steuergitter abhängig.
Dadurch wird eine wesentlich höhere Verstärkung erzielt."

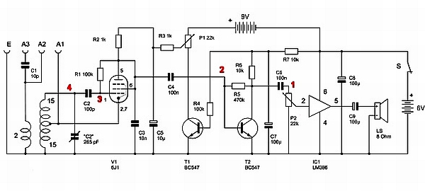
    Das ist die gesamte Schaltung des Kurzwellen-Empfängers.
Es ist eine Kombination aus einer Röhre, zwei Transistoren und einem Schaltkreis.
Die Verstärkung der Röhre wird mittels Potentiometer P1 geregelt indem durch Änderung der Anodenspannung der Arbeitspunkt der Röhre verschoben wird und sich dementsprechend auch die Rückkopplung ändert.
Die 6V Versorgungsspannung dient den Halbleitern Bauelementen als Betriebsspannung, der Röhre als Heizspannung und wird mit der Betriebsspannung 9V in Reihe geschaltet und stellt so 15V Anodenspannung für die Röhre bereit.
Da der Ein/Ausschalter nur einpolig ist, wird mittels Transistor T1 in Abhängigkeit von der 6V Spannung die 9V Spannung geschaltet (bei Ansteuerung geht der Kollektor-Emitter-Widerstand gegen Null).
Der Transistor T2 ist ein Vorverstärker.

        Der nachfolgende Schaltkreis LM386 ist ein kleiner Endverstärker, der eine Leistung von etwa 600mW bereitstellt (bei 15V etwa 1W). Er ist ohne externe Beschaltung einsetzbar.
Über Potentiometer P2 wird die Lautstärke geregelt.


Rennert Startseite