Schmunzel-Ecke:
... mein Hobby ... mein Eigenbau ... mein Elektrisches ... mein Elektronisches ... meine Formeln ... mein Sonstiges ...


Das ist eine andere, völlig neue Welt des Runfunkempfängers!

Bei diesem Aufbau geht es nicht um historische Methoden des Rundfunkempfangs (wie bei allen anderen Teilen auf der Startseite), sondern,
wie mit der modernen Technik das Problem des Rundfunkempfangs völlig anders gelöst werden kann.
Ein spezieller Mikroprozessor, in diesem Fall heißt er:
Digitaler Signal Prozessor
ein Prozessor mit entsprechender Perepherie für diesen speziellen Zweck, realisiert den Empfang durch Abarbeitung eines Rechenprogramms!

    24 Schritte - das klingt nach Adventskalender!
Ist es auch, es werden einige Bauteile auf eine Steckplatte gesteckt, kein löten, und am Ende kommt tatsächlicht etwas heraus, was ordentlich Musik macht. Und das in UKW-Qualität, es hat einen ordentlichen Klang.

    Basis ist ein Digitaler Signal-Prozessor (DSP).

Wikipedia definiert:
"Ein digitaler Signalprozessor (engl. digital signal processor, DSP) dient der kontinuierlichen Bearbeitung von digitalen Signalen (z. B. Audio- oder Videosignale) durch digitale Signalverarbeitung. Zur Verarbeitung von analogen Signalen wird der DSP in Verbindung mit Analog-Digital-Umsetzern und Digital-Analog-Umsetzern eingesetzt.
Ein DSP muss eine bestimmte Datenmenge pro Zeiteinheit sicher verarbeiten können. Dies ergibt sich aus der Forderung einer meist fixen und von außen vorgegebenen Datenrate, mit der die Eingangsdaten in den DSP gelangen bzw. die verarbeiteten Daten wieder geschrieben werden müssen. Eine Art Handshake oder zeitliches Anhalten bei der Datenverarbeitung ist bei dieser echtzeitfähigen Verarbeitung meistens nicht möglich."

Links wird schematisch so ein Gebilde gezeigt. Nach HF Verstärkung wird das analoge Signal demodelliert und digitalisiert (AD-Wandler). Danach wird alles berechnet und digital ausgeführt (z.B. Senderwahl, Lautstärke usw.). Entspricht es den Anforderungen, muss es wieder in analog gewandelt werden (DA-Wandler), denn hören können wir nun mal nur analog (vielleicht in ein paar Millionen ist es von der menschlichen Entwicklung her möglich).

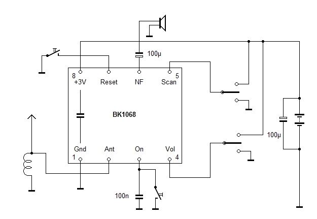
    BK1068
Genutzt wird der Schaltkreis BK1068, das ist der DSP, ein kompletter Rechner mit Speicher und E/A-Einrichtungen (das ist fast unglaublich), das ist ein SMD-Bauelement mit etwa 6mm x 6mm Abmessung. Dieser kommt auf eine kleine Leiterplatte mit den Maßen von etwa 1cm x 1,2cm, etwas beschaltet, so dass nur noch 8 Beine im Raster von 2,5mm genutzt werden.

Rechts ein Bild zur Beschaltung der Platine.

Die Pins Senderwahl und Volumen werden nach + oder -Betriebsspannung geschaltet (hohe/kleine Frequenz, laut/leise) und ein/aus und F-reset werden nach -BSp geschaltet. Bleiben also nur noch Pins für die Antenne und NF-Ausgang und die Betriebsspannung (2 Pins).
Die Beschaltung der Pins kann man nun in unterschiedlicher Art realisieren.

    Der Kalender realisiert die Schalter teilweise mit Transistoren als Sensorschalter, in der aufgebauten Variante (rechts) werden nur Schalter benutzt.
Damit auch brauchbar ein Lautsprecher betrieben werden kann, wird ein weiterer Verstärker-IC MC34119 verbaut.

Der Schaltkreis kann ebenfalls mit dem Ausschalten des DSP in einen Sparbetrieb versetzt werden, das spart Energie.

    IC MC34119
So sieht das Teil innen aus, ist nicht gewaltig, aber immerhin 45 Transistoren - und er erfüllt seinen Zweck. Wenn ich das richtig sehe, besteht er aus einem Differenzverstärker und einem weiteren Verstärker zum negieren des Signals (Verstärkung 1).

    Das ganze wurde nun in einen Kasten eingebaut.
Als Lautsprecher wurde ein anderer als der mitgelieferte verwendet, der hat einen besseren Klang. Der und alles weitere wurde auf einer Holzplatte aufgeschraubt, so dass alles komplett aus dem Kasten herausgenommen werden kann.
Links neben dem Lautsprecher sieht man die Steckplatine, auf der nur durch Stecken der Bauelemente die Schaltung aufgebaut wurde. Die festen Schalter, die sich hinter den Leiterplatten links und rechts verbergen, haben angelötete Drähte, die aber dann in die Steckplatte gesteckt werden.
Im rechten Bild sind sehr gut die beiden Schaltkreise zu erkennen und ein paar weitere Bauelemente - ist ja nicht viel.

    So sieht das Teil nun von vorne aus.
Die Maße entsprechen etwa den Gehäusen vom Mittel- und Kurzwellenradio, es ist auch aus Pappe, die Tiefe weicht etwas ab (der Lautsprecher ist Schuld). Die schwarzen Knöpfe sind Schalter für ein/aus, f-reset, laut und leise. Der große Knopf dient der Senderwahl (rechts sieht man, wie es gestaltet wurde, das sind Mikrotaster, die durch eine Schraube ausgelöst werden, da kommt man nur ran wenn die Steckplatte entfernt wird).


Rennert Startseite