|
Modell-Bahn Module steile Rampe |
|
|---|
Dieser Übergang ist natürlich auch nur ein Stück einer Spielbahn, denn es wurde gewünscht, auch die alten Gleise auf dem Teppich mit nutzen zu können. Das geht, indem man alles auf die Höhe der Module bringt, also einen großen Podest schafft, oder die Bahn nach unten führt - dass sollte realisiert werden!
Damit tut sich aber ein neues Problem auf, denn alles sollte im Modul-Konzept bleiben,
d.b. auf 62,4cm muss man einen Höhenunterschied von 8,4cm überwinden!
Jeder Modellbahner weiß, dass das nicht geht - es sei denn, man baut eine Zahnradbahn! Man muss natürlich nun nicht alle Fahrzeuge umbauen, so dass sie auf der Zahnradbahnstrecke und auf der normalen Strecke fahren können. Ein Kompromiss ist, nur ein Fahrzeug für diesen Betrieb umzurüsten und als Hilfslok auf der Rampe an normale Züge zu hängen. Das Problem dabei ist, eine 62cm lange Zahnstange zu beschaffen oder zu bauen. Weiterhin müssen Ausweichstellen für die Zahnradlok bereitgestellt werden, damit sich beide Traktionsarten begegnen können.
Als weitere Möglichkeit starke Steigungen auf Schienen zu überwinden, ist eine
Standseilbahn denkbar.
In der Wirklichkeit ist diese nie direkt mit einer normalen Bahn gekoppelt. Bekannt ist,
dass auf einer Transport-Rampe ein Triebwagen über die Berg-Rampe bewegt wird, am Ende der
Berg-Rampe die Transport-Rampe verlässt und auf normalen Schienenweg alleine weiterfährt.
Ein Beispiel dazu ist die
Oberweißbacher Bergbahn. Es ist so theoretisch möglich, praktisch muss man auch
aus dem Wagen auf der Transport-Rampe in einen anderen Zug umsteigen.
Als Kompromiss, eben nur eine Spielvariante, soll ein Seilzug an den normalen Zug gehängt
und als Ünterstützung dann der Zug nach oben transportieren werden.
Das Seil wird in einer kleinen Führungsbahn in der Mitte der Schiene und durch Führungsrollen
(nur im oberen Bereich) geleitet. Die Führungsbahn erreicht maximal die Schienenhöhe,
so ist gewährleistet, dass sie den Fahrbetrieb nicht stört.
Das gibt dann aber auch interessante Zugabläufe.
Allerdings soll nicht unerwähnt bleiben, dass die Rampe eigentlich nur von der
Frontfläche her dem Modulsystem entsprechen muss, die Länge spielt keine Rolle, da danach
ohnehin ein anderes Schienenkonzept folgt, man kann also die Rampe wesentlich flacher
gestalten,
Ziel in diesem Fall, ist ein Spielsystem, da passt die gewählte Variante gut.
Übrigens, Loks mit Haftreifen schaffen auch diese Steigung, es sieht eben mit der
starken Steigung nicht so gut aus und entspricht nicht der Wirklichkeit.
Bei Recherchen nach der Standselbahn in Montecatini habe ich dann doch zu diesem
Thema ein interessanter Artikel gefunden.
"Standseilbahn mit Traktorbetrieb"
Da wird ein Fahrzeug am Seil bewegt, es wird als Traktor bezeichnet,
dieses bremst oder schiebt ein normales Fahrzeug
auf einer Steilstrecke, die dieses sonst nicht bewältigen würde -
das so etwa soll auf der Rampe passieren.
Ein Beispiel dazu ist die Bahn
Tranvia di Opicina in Triest.
Da die Rampe mit der hohen Seite ans Modulsystem gekoppelt werden soll, wurde die
Frontfläche nach den Vorschriften für ein Viertelmodul aufgebaut
(
Modul-Geometrie).
Damit dann auf der Rampe nicht sofort mit dem Gefälle begonnen werden mußte, folgt
zunächst der Frontfläche ein 5 cm langer ebener Teil danach erst folgt das Gefälle.
Das Gefälle soll dem in der Abbildung gezeigten Verlauf folgen, dazu wurden nur von
außen etwa 4cm breite gerade Sperrholzbrettchen auf die Rampe geleimt. In dem
verbleibenden Schlitz von 7,6cm in der Mitte wird der erforderliche Verlauf des
Gleises mittels Zwischenklötzchen und dem Trassenbrett für die Abfahrt erstellt.
Dabei geht es dann nicht ganz bis auf Null herunter,
sondern etwa so auf 5mm. Der verbleibende Höhenrest muß mit der ersten Schiene der
Teppich-Bahn ausgeglichen werden.
Auf dem so erzeugten Trassenverlauf muss dann die 4mm dicke Kork-Auflage geklebt
werden. Zu beachten ist, dass unten diese auch zu Null werden muss, anderenfalls
wäre dann so am Ende ein Rest von 9mm zu überbrücken.
Der beschriebene Aufbau der Rampe zeichnet sich durch eine hohe Stabilität aus.
Bevor nun die Schienen fest auf dem Modul aufgebaut werden, muß das Problem mit
der Seilführung zwischen den Schienen und unter dem Mudul geklärt werden.
Generell muss man die Transport-Öse am Seil nicht nur mit dem Zug hochziehen,
sondern auch ohne Zug wieder nach unten befördern. Das kann man natürlich per
Hand machen, dann kann man aber gleich den Zug mit der Hand hochschieben, das
sieht nun wirklich nicht gut aus.
Man braucht also ein umlaufendes Seil. Da gibt es meist Probleme beim Aufwickeln.
Besser ist, man hat zwei Wickelstellen, eine zum Aufwickeln beim Hochfahren
(Rolle 1) und eine zum Herunterziehen der Öse (Rolle 2).
Die Abbildung zeigt das Prinzip:
Allerdings muss bei dieser Arbeitsweise immer eine Rolle wickeln können und die
andere die Wicklung wieder frei geben, anderenfalls wird es kaum gehen.
Ein Teil, was genau diese Forderung erfüllt, ist der Antrieb eines Kassetten-Tonband-Gerätes.
|
Nur durch Umpolung der Antriebsspannung des Motors wird bereits festgelegt welche
Rolle aktiv werden soll. Diese wird dann mechanisch fest mit dem Antrieb verbunden.
Ganz positiv ist auch, dass in solchen Teilen immer eine mechanische Rutschkupplung vorhanden ist, die in unserem Fall beispielsweise am Ende der "Seilbahn" aktiv werden kann. Man könnte auch versuchen die automatisch Abschaltung vom Bandgerät zu nutzen. In diesem Fall war dieses Teil nicht mehr vorhanden. Das Problem ist nun nur noch die Gestaltung der Wickelrollen. |
|
|
So wurde dann mit der Wickelrolle verfahren. Am alten Aufwickelteller wurden die Mitnehmer abgeschliffen. Man erhält dann einen 6mm dicken Zapfen. Auf diesen kam eine Hülse mit entsprechendem Innendurchmesser stecken und in diese wieder ein 6mm etwa 3cm langer Stift, das ist die neue Wickelrolle. Die Hülse erhält zur Arretierung von Stift und Zapfen jeweils ein Loch mit M3-Gewinde zur Aufnahme einer Schraube. Oben wird die Wickelrolle mit einer Scheibe (größer als 6mm im Durchmesser) und einer M3-Schraube abgeschlosse, damit der Faden nicht runter läüft. (Bei der Wickelrolle zum Hochfahren wurde zur besseren Funktion der Durchmesser vom Wickelstift auf 3mm verringert und die Feder zum Andrücken des Tellers durch eine stärkere ausgetauscht - damit wird insgesamt die Zugkraft erhöht.) Das Bild zeigt einen Test zur Wickelung mit einem Sternzwirn-Faden. Links wird das Seil auf der Rampe nach unten, rechts nach oben gezogen. |
|
Unter dem Modul sind je nach Position des Antriebes weitere Umlenkrollen zu installieren. In die Mitte der Rampe kann man diesen nicht legen, da ja auch noch eine elektrische Versorgung des Moduls notwendig ist und diese wieder über das vereinbarte Steckersystem erfolgen soll, die Seile würden da stören.
|
|
|
Eine kleine Bemerkung zu den Umlenkrollen Links im Bild sind zwei Varianten zur Befestigung der Rollen dargestellt. Die Variante a (links) wurde als erstes aufgebaut: Loch in die Grundplatte (etwa 3mm); Schraube durch; Unterlegscheibe; Rolle; 2 Muttern zum kontern. Das rollt zunächst gut - aber nicht mehr wenn ein Seil um die Rolle läuft! Dann neigt sich die Schraube zur Seite, von wo der Zug kommt und klemmt damit die Rolle fest, dann sind die Rollen sinnlos geworden, das ganze geht nun sehr schwer. Nur die Variante b (rechts) geht. Hier wird erst einmal die Schraube durch eine Mutter festgestellt, nun gibt es kein Verklemmen mehr! |
Wie man leicht sehen kann, ist es nicht so ganz gelungen, das Seil aus der Mitte zu verdammen, es sollte noch für das Durchstecken des Steckers reichen, da er ja auch nur mit wenigen Leitungen belegt ist (siehe unten Elektrik).
Die folgenden beiden Bilder zeigen die so bisher bearbeitet Rampe von der Schienenseite mit Rollen und Seil (rechts der obere Teil der Rampe). Die Bahn für das Seil fehlt noch.
|
In der Zwischenzeit ist nun der Kanal für das Seil angebracht worden. Dabei handelt
es sich um den kleinsten Elektrokanal aus dem Baumarkt, dieser wurde an Höhe
reduziert und aufgeklebt. Links das
Rampen-Bedienhaus. Mit Anklicken erhält man einen einfachen Papier-Ausschneidebogen. Die Wandelemente (die Fachwerkteile und die Mauerteile) und die Deckenteile sollten auf Pappe geklebt und dann erst ausgeschnitten werden. Aus der zweiten Reihe der Fachwerkwandelemente kann man wenn man will die Fachwerke ausschneiden und auf die anderen Wandelemente zur Hervorhebung des Fachwerkes aufgeklebt werden. Die Fenster werden ausgeschnitten und mit Folie hinterklebt.
So könnte die Inneneinrichtung aussehen (links). Die drei Lampen dienen der Anzeige des Betriebszustandes, eine gelbe leuchtet, wenn am Modul 12V anliegt, die rote, wenn Seilbetrieb stattfinden soll und abwechselnd die beiden gelben, wenn eine Zugeinheit hochgezogen wird. Zusätzlich zur roten Lampe werden die Innenbeleuchtung des Bedienhauses und die vier Lampen an der Rampe eingeschaltet. (Man kann dieses Gebäude auch sehr gut als kleines Stellwerk nutzen) |
Hier noch ein ganzer Blick auf das Modul Rampe. Es wurden Lichtmasten angefertigt.
In Erweiterung der
Bauanleitung zu Lichtmasten
soll nun auch die E-Leitung über die Masten verlegt werden. Die Lampen wurden wie
angegeben gefertigt. Zusätzlich wurden oben jedoch zwei Kupferdrähte eingelötet,
die die Isolatoren (weiße Farbe) und symbolisch die Leitungen tragen.
Es wurde weiterhin eine etwas hügeliche Landschaft angelegt.
![]() |
![]() Von einer kleinen Hütte meldet der Arbeiter vollzug über die Kopplung des Zuges mit dem Seil. In den Löchern auf der gegenüberliegenden Seite befinden sich die Schalter zur Bedienung des Fahrbetriebes (siehe unten). Die Lichtsperrsignale (Lsp) zeigen z.Z. das Rangierfahrtsignal (Ra 12). Sie werden durch die Elektronik mit Auswahl des Betriebszustandes gesteuert (siehe Elektronik). Die Signale entstanden aus einem Bausatz, der jedoch anstelle der weißen Lichter nur gelbe anbietet. |
So sieht das Modul fertig (fast)aus. Links im Bedienhäuschen gibt es einen
Bediener, der rechts meldet fertig.
Die Frage ist, was sollen da die Spielfiguren?
|
Das sind die Bedienelemente der Schalter, um die Züge mit Seilunterstützung
den "Berg" hinauf zu befördern. Dazu wurde die alte Kappe entfernt, die Spielfigur erhielt ein Stück Dübel (etwa 6mm Durchm. angeleimt) und schon steckt die Figur recht sicher im Schalter. Und was ist das Ganze? - ein Spiel |
Und wie man sieht schaffen die Betreiber immer weitere Hindernisse heran.
Der da am Seil zieht und der mit der Schubkarre sind selbst erstellte
Figuren
.
Aufbau der Rampe - Elektrik/Elektronik
Generell muss die Elektrik dem Fahrbetrieb untergeordnet sein.
Die Gleise der Teppichbahn sollen mit Fahrstrom von dem Modulsystem versorgt
werden, die Bus-Leitungen 1/2 und 3/4 müssen bereitgestellt werden. Das kann passieren,
indem zwei Drähte vom Modul nach außen geführt werden und dann in die Klemmen einer
Anschlussschiene gesteckt werden oder schon eine Schiene vom Teppichsystem am unteren
Ende der Rampe installiert wird, an dem dann die weiteren Schienen angesteckt
werden können.
Letztere Variante wird genutzt (Anschlussdrähte können zusätzlich vorhanden sein),
da die Lok ohnehin die 1.Umlenkrolle des Seilzuges überfahren muss, um mit dem Seil
verbunden zu werden. Hnzu kommt, das die unterste Rolle auch von der Höhe her nicht
ganz vorne an der Rampe angebaut werden kann!
Wie soll der Betrieb auf der Rampe organisiert werden?
Beim "Runter-Fahren" bedarf es keiner Unterstützung!
Die Richtung ist unabhängig von der Einbaurichtung des Moduls, jedoch kann es nach
links oder rechts sein. Die folgenden Schienen (auf dem Teppich) schließen sich dieser
Richtung an.
Schafft man eine Steuerung die diesen Sachverhalt auswertet, kann man beim "Runter-Fahren"
generell das Modul mit der Modulfahrspannung versorgen.
Anders dagegen beim "Rauf-Fahren"!
Hier muss man entscheiden ob der Zug Unterstützung braucht oder nicht.
Ohne Unterstützung geht es wie beim "Runter-Fahren".
Mit Unterstützung ist folgender Ablauf notwendig:
Auf dem Modul gibt es 3 Gleisabschnitte, also 2 Trennstellen.
Der Abschnitt G1 wird durch das Gleis der Teppichbahn realisiert, hat also zum
Modulende hin das entsprechende Verbindungssystem, in diesem Fall das alte PIKO-Gleis.
Die Fahrspannung ist immer die Modulfahrspannung.
Der Abschnitt G2 kann wahlweise an die Modul- oder Rampenfahrspannung gelegt werden,
hier wird der Zug hochgezogen.
Der Abschnitt G3 kann nur an die Modulfahrspannung gelegt oder abgeschaltet werden.
Damit bleibt die Lok bei Rampenbetrieb hier stehen.
Das Umgeschaltet der Gleisabschnitte erfolgt mit einem Relais. Das ist günstig, weil
mit einer kleinen Elektronik entschieden werden soll ob umgeschaltet werden kann oder
nicht. An den Gleisabschnitten soll es Rangiersignale geben, die ebenfalls durch die
Elektronik gesteuert werden sollen.
Die Elektronik muss weiterhin die autonome Steuerung des Seiles zulassen, denn die
Transportöse am Seil, also das Seil, muss nach jedem Transport wieder nach unten gefahren
werden.
Aufbau der Rampe - Elektronik/zentrale Leiterplatte
Wie alle Module (siehe Modulkonzept/Elektronik) soll auch dieses Modul eine zentrale Leiterplatte erhalten, jedoch werden nicht alle Leitungen vom Bus gebraucht. Verzichtet man komplett auf eine zentrale Steuerung, so sind nur noch 4 Leitungen erforderlich:
Mit weiterer Überlegung kann man feststellen, dass auf der zentralen Leiterplatte nur
die Steckverbinder vom Bussystem und der Umschalter zur Polarität der Fahrspannung vom Bus
vorhanden sein muss.
Auch die Schaltelemente-Platine kann klein ausfallen, denn die Schalter zur Steuerung
des Motors müssen nicht über diese Platine verdrahtet werden, das würde nur ein
zusätzlicher Aufwand an Steckern und Leitungen auf der Platine bedeuten, das Bild zeigt
diese Situation:
Jeweils in die Zuleitungen zur Rampenfahrspannung und Seilspannung wird die Spannung
mittels Drahtvorwiderstande auf die richtige Größe getrimmt.
In der Realisierung wurde das Erzeugen der Rampenspannungen etwas anders gelöst:
Die 3 Gleich-Spannung wurden aus einer Wechselspannung vom Trafo über eine Dioden-Kette
erzeugt. Da jede Diode einen Spannungsabfall von etwa 0,6V erzeugt, kann man auch so
die Spannung reduzieren.
Der Vorteil ist gleichzeitig, dass die Fahrspannung nur noch einen kleinen
Gleichstromanteil hat und quasi einer Impulssteuerung entspricht.
Das bringt eine hohe Zugkraft der Lok beim Hochfahren!
In der gezeigten Schalterstellung kann über S4 und T7 der Seilantrieb betätigt werden,
also hoch oder runter. Wird jedoch T3 betätigt, so wird eine definierte Fahrspannung
und Seilspannung bereitgestellt, der Zug wird hochtransportiert.
Die Schalter (S4, Ta7 und Ta3 (teilweise)) zur Motorsteuerung, der Motor selbst
und der Trafo können dierekt auf dem Modul angebracht werden. Auf der Platine werden
die 2 Leitungen der Modulfahrspannung gebraucht. Diese können über den Stecker, der die
Fahrspannung für die Abschnitte bereitstellt, mitgeführt werden.
Zu sehen ist, dass noch Leitungen von den Schaltern Ta3, Ta5 und Ta6 zur Platine
geführt werden müssen.
Zu sehen sind auch die symbolischen Gleissperrsignale (oben rechts), diese bedürfen
ebenfalls einer Verbindung zu einer Logik der Schaltplatine (mindest 5 Leitungen, werden
die Widerstände gleich auf der Platine untergebracht, dann 9 Leitungen).
Auf Grund der geringen Leitungszahl wurde festgelegt, nur eine Platine für den Bus und
die Schaltelemente zu verwenden, das spart enorm Verbindungen ein.
Auf der Platine wird somit der Bus (4 Leitungen), die Zuornung und Zuschaltung der
Fahrspannungen und eine Logik zur Steuerung der Gleissperrsignale vorhanden sein.
Folgendes Bild ergibt sich:
Im oberen Teil links sind die Steckverbinder fürs Bussystem angeordnet, 4 Leitungen
werden gebraucht. Rechts daneben folgt der Umschalter S1 zur Zuordnung der Fahrspannung
in Abhängigkeit der Einbaurichtung des Moduls. Schalter S2 ordnet die Fahrspannung den
Abschitten des Moduls zu, er wird durch ein Relais realisiert.
Mit der Logik wird die Steuerung des Relais (S2) und der Gleissperrsignale ermittelt.
Gesteuert wird die Logik über die Taster Ta5, Ta6, Ta3 und der Fahrspannung (letzteres
muss noch getestet werden). Die Gleissperrsignale zeigen alternativ zu weiß rot
(Negation zu weiß), nur die weißen
Lichter werden in Abhängigkeit vom Betriebsmodus gesteuert. Es gilt:
Mit dem RS-Latch, realisiert mit einem JK-Flip-Flop, wird der Betriebsmodus
(mit Unterstützung Ta5, Ta6) festgelegt. Mit den Logikbausteinen NAND2 und NAND3
wird ermittelt, ob der Transistor T2 und damit das Relais angesteuert wird.
NAND 4, 5, 7 und 8 ermitteln die Steuerung der Gleissperrsignale. Transistor T1
hat eine große Verstärkung und wird bereits bei einer kleinen Fahrspannung aktiv.
Er ist in Emitterschaltung eingebaut und negiert somit das Eingangssignal. Ist die
Steuerspannung über Basis-Emitter 0 oder negativ bleibt die Emitter-Kollektor-Strecke
hochohmig (wie ein offener Schalter), so liegt am Meßpunkt 1 etwa die volle
Betriebsspannung, also eine 1, bei Ansteuerung mit positiver Spannung wird die
Emitter-Kollektor-Strecke sehr niederohmig, der Punkt 1 wird auf Masse gelegt, also 0.
Im Schaltplan für die Logik der Rampe sind noch zwei weitere Baugruppen vorhanden. Diese
dienen nicht der Steuerung. Auf dem Modul gibt es ein
Häuschen
, von wo aus der Betrieb der
Rampe organisiert wird. Sichtbar wird das durch LED's auf dem Dach. Wenn der Modus
"Hochfahren" gewählt wird (Latch schaltet um) leuchtet auf dem Dach eine rote LED,
gleichfalls wird die Beleuchtung der Srecke und im Bedienhaus eingeschaltet. Dazu dient
die Transistorschaltung unter Gatter 2 und 3.
Beginnt das Hochfahren durch drücken des Tasters 3, blinken zwei gelbe LED's auf dem Dach.
Diese Funktion wird durch den Schaltkreis NE555 wahrgenommen, der mit einer 1 am Pin4
(wenn Taster 3 eine 1 liefert) aktiv wird und mit einer Frequenz von zirka 1 Hz blinkt.
Aus der realen Installation der Platte hat sich ergeben, das von den beiden letztgenannten
Baugruppen (NE 555, Tr3) jeweils nur eine Verbindung abgeht (grüne Leitungen, alternativ
zu den jeweiligen Widerstandsanordnungen und LED's), über Buchse zum
Bedienhäuschen. Da das abnehmbar ist, sollen im unteren Teil alle Widerstände installiert
werden und von da dann weiter zu den LED's.
Um zu kontrollieren ob die Logik richtig funktioniert kann man eine Wahrheitstabelle anlegen. Dazu wurden in der Schaltung weitere Meßpunkte (Zahl im grauen Kreis) festgelegt. Die Tabelle sieht nun so aus:
In der oberen Zeile sind die Meßpunkte mit den größeren grauen Kreisen dargestellt, darüber wie der Wert entsteht (zwei Meßpunkte direkt nebeneinander bedeutet, dass sie mit dem logischen "UND" verknüpft sind, ein Strich darüber sagt, das das Ergebnis der Operation negiert wird). Weiterhin werden Eingaben fett gekennzeichnet, Ausgaben rot.
In der nächsten Zeile werden Anfangsbedingungen festgelegt. Das Latch hat zwei Ausgänge,
wobei Qn immer das negierte Signal von Q ist, also muß festgelegt werden, ob Q oder Qn
den Ausgangswert 1 hat, hier soll es Qn sein. Alle Taster/Schalter (Ta5, Ta6, Ta3) sind
offen. Die Fahrspannung ist auf "rauf" festgelegt.
Aus der Wahrhetstabelle kann man sofort auch die Schaltfunktion ableiten. Vom Ausgang z.B. Relais schreibt man rechts die Eigabegrößen hin. Ist dabei wieder ein Meßpunkt, so muß dieser wieder durch die Eingabegrößen beschrieben werden. Das wird solange betrieben bis rechts keine Meßpunkte stehen, dann setzt man rückwärts alles ein und erhält am Ende oben die Schaltfunktion. Die läßt sich eventuell mit den Gesetzen der Schaltalgebra vereinfachen, hier z.B. die doppelte Negation hebt sich auf (siehe folgendes Bild).
Wer nun will, kann aus dieser Funktion wieder die Schaltung ermitteln.
Es gilt also: das Relais wird angesteuert wenn Q = 1 und rr != 1 (also negiert) ist
Wir brauchen ein "UND"-Gatter und einen "Negator". Folgende Schaltung ergibt sich:
Links ist die theoretische Lösung gezeigt, rechts eine mit "NAND"-Gattern - und die
rechte Schaltung entspricht, setzt man für den ersten Negator den Transistor,
genau der oben bereits angegebenen - sollte so sein.
Auch die linke Schaltung kann realisiert werden, man braucht dann nur mehrere
unterschiedliche Gatter, das gibt es nicht auf einem Baustein!
Der erste Negator wird durch den Transistor realisiert.
Die Logik zur Steuerung von SL2 sieht ähnlich aus.
Mit der Schaltfunktion von SL1 ist es schon etwas komplizierter:
Für die Schaltungsrealisierung braucht man ein Gatter mit 3 Eingängen. Bei der Realisierung mit "NANDs" (mit zwei Eingängen) kann man etwas vereinfachen, da Ta3 ein Schalter ist. Bis auf ein Gatter hat man nun aber schon fast die gesamte Schaltung!
Eine elegante Methode zur Überprüfung der Schaltung ist, wenn man einen Simulator
anwirft. Dazu gibt es im Internet sehr gute Lösungen.
Eine kleine Lösung ist der
DigitalSimulator 5.5.7. Den gibt es kostenlos, also niemals beim runterladen
Name und Adresse angeben, dann war es ein unlauterer Anbieter!
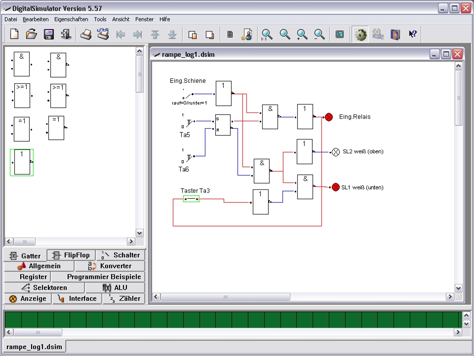
Im Folgenden ist ein Bild der Oberfläche des Simulators mit der Schaltung dargestellt:
Links sind alle möglichen zu nutzende Bauelemente vorhanden (lassen sich zumeist noch
anpassen, also z.B. NAND-Gatter mit 4 Eingängen). Mit Anklicken und Rüberziehen auf die
rechte Seite werden die Elemente platziert. Die Verbindung erfolgt einfach mit Anklicken
des Ausgangs eines Elementes und Rüberziehen zum Eingang eines anderen.
Nach Umschalten vom Konstruktionsmod in den aktiven Modus kann man die
Schalter bedienen, die Lampen zeigen den Pegel an, rot = 1, weiß = 0,
ebenfalls die Leitungen, rot = 1, blau = 0 - was will man mehr.
|
Die dritte Variante zum Testen der Schaltung, ist der Aufbau auf einem Steckbrett.
(das Bild links zeigt nicht den Aufbau der hier beschriebenen Schaltung) Die unten beschriebene Situation der nicht definierten Pegel bei offenem Schalter, kann natürlich hier auch getestet werden. Auch das oft notwendige Einfügen von Elkos in die Versorgungsspannung kann getestet werden. |
Eine Besonderheit, die in der bisherigen Betrachtung außer bei der Orginalschaltung nicht berücksichtigt wurde, sind die Gattereingänge nach Schaltern. Es muss am Gatter immer ein genau definierter Pegel anliegen, ein offener Schalter läßt das aber eben offen. Deshalb ist es immer notwendig durch Pull-Down oder Pull-Up-Widerstände hier Vorsorge zu treffen. Durch die Pull-Down-Widerstände von 10kOhm (zieht den Pegel runter) an S und R am Latch und am Eingang von Gatter 7 wird bei offenem Schalter Ta5, Ta6 und Ta3 an den Eingängen exakt eine 0 gelegt. Bei Betätigung des Schalters entsteht am Eingang eine 1, da der 10KOhm Widerstand im Verhältnis zum Widerstand der Zuleitung sehr groß ist und nach der Spannungsteilerregel über diesen Widerstand nahezu die gesamte Spannung abfällt, also Betriebsspannung anliegt, also 1.
Wie immer stelle ich fest, dass die Elektronik denn doch recht aufwendig wird!
In diesem Fall sind es recht viele Verbindungen der Leiterplatte zu den Stellen
auf dem Modul - es sieht ganz schön wild aus.

Bei der ersten Probe ging es natürlich nicht. Da erwiesen sich die Steckverbindungen
als sehr günstig, denn es konnte recht schnell die Platine ausgebaut und
extra getestet werden - und siehe da, ein Schaltkreis hatte wohl mal falschen
Kontakt aufgenommen, ein Gatter darauf war hin -
der Elektroniker sagt: "Er ist adlig" oder auch
"von ab!"
Der Schaltkreis ließ sich schnell wechseln, er steckt auf einem Sockel und er
kostet auch nur so etwa 25 Cent.
Im folgenden Bild ist das ganze Modul von unten zu sehen. Platzprobleme enstanden
für die Elektronik, da die Höhe zur "Teppichbahn" immer kleiner wird, das Relais
passt gerade noch an dieser Stelle hin.
Unten im Modul sieht man das Buskabel mit Stecker für dem alternativen Anschluss
ans Modulsystem.