Modell-Bahn
Weihnachtsmarkt Ergänzungen

kleine Basteleien
Logo Zug


Weihnachtsmarkt

Angefangen hat es mit dem Weihnachtsmarkt, mit einfachen Keramik-Häusern aus einer Kiste, in die zur Beleuchtung einfach eine Kerze gestellt wird. Das sollte nun anders mit elektrischer Beleuchtung erfolgen.
Da braucht man eine Batterie oder einen Trafo. Trafo ist natürlich besser, da Lampen vom Fahrrad genutzt werden sollten, die dann nicht mit 6V sondern etwas weniger Spannung angeschaltet werden sollten, der Trafo stellt so etwa 4V zur Verfügung, das ist hell genug. Der Trafo stand am Anfang "nakt" und schlecht isoliert versteckt in einer Ecke, das war nicht so gut.

    Als nächster Schritt wurde der Trafo durch ein Papp-Haus ummantelt und die Leitungen für 4V nach außen geführt, das war besser, sicherer.
Der Anbau links war am Anfang nicht vorhanden, das kam später!
Für das Haus gibt es auch einen einfachen kleinen Ausschneidebogen. Fenster und Türen wurden nicht extra erstellt (kann man machen, das Haus ist aber voll mit dem Trafo).

    In einem nächsten Schritt wurde dann schon mal eine kleine Weihnachtsbude aus Papier erstellt.
Ich habe dazu einen Ausschneidebogen schon vor einiger Zeit erarbeitet.
Auch diese ist beleuchtet, die LED wurde unter dem Verkaufstisch angebracht, ist somit nicht sichtbar und leuchtet die Rückwand an, es war aber nun schon schwierig die Spannung für diese LED zu erzeugen.

Plastik-Bausatz "Dorfkirmes"

Da gibt es so in der Adventszeit von verschiedenen Discountern Teile zur Modellbahn H0. Das sind zumeist Startersets und Plasikbausätze zu unterschiedlichen Themen.

ALle DIese Plastikbausätze entstammen der üblichen Produktion, sind aber meist in ihrer Ausfertigung etwas reduziert (so kommt dann das preiswerte Angebot zustande). Aber es ist eben alles schon vorgerüstet, so dass man darauf aufbauend, auch die komplette Funktion herstellen kann, entweder kauft man die fehlenden Teile (ist sicher so gewollt) oder man findet eine eigene Lösung.
In dem Bausatz "Dorfkirmes" waren folgende Teile enthalten:


Hüpfburg
   
Kinder-Karussell
   
Verkaufsbude Süssigkeiten
   

Schießbude
   
Bratwurststand
   
Toiletten-Wagen
    (Bilder von der Verpackung)

Diese Teile konnten nun eine hervorragende Ergänzung zum Weihnachtsmarkt sein!

Die Hüpfburg ist völlständig (hat so den Anschein),
bei den Buden und dem Bratwurststand fehlt die Beleuchtung,
beim Karussell der Antrieb und beim Toilettenwagen Treppen und Beleuchtung.

Buden
Die Beleuchtung der Buden ist vorbereitet, es soll sowohl der Innenraum wie auch das Werbeschild über dem Verkaufsraum beleuchtet werden. Als Beleuchtungsmittel sind offensichtlich Glühbirnen vorgesehen, was ohnehin nicht dem Stand der Zeit entspricht.

    Dieser Kasten soll zusammengbaut werden, eine Lampe zeigt nach unten und ragt durch eine Bohrung im Dach in die Bude, die anderen beiden Lampen leuchten oben im Kasten und strahlen die Reklame von hinten an.
Ich habe den Kasten innen mit weißem Papier beklebt, das reflektiert das Licht ein wenig. Als Lampen nutze ich 3mm weiße LED, die machen ausreichend Licht (beim Schützenhaus oben 6mm mit weniger Leuchtstärke).
Die Aufnahme der Lampen besteht aus 2 Plastik Teilen, diese wurden innen so verändert (ausgeschliffen), dass die 3 Widerstände (1KOhm) dort untergebracht werden konnten.
(Bild aus Bauanleitung)

    So wird dann der Kasten auf die Bude gesetzt.
Es fehlen im Bausatz lediglich die Lampen und der Anschlussdraht, das hat der Bastler sicher! Das Loch im Dach der Bude muss natürlich auch auf 3mm gebohrt werden.
(Bild aus Bauanleitung)

    Da die Buden noch mit Leben versehen werden sollten, also mit Figuren, fiel mir auf, dass die Figuren-Kisten der einen Firma nahezu identisch mit den Abmaßen der beschriebenen Buden sind, lediglich die Tiefe beträgt etwa nur die Hälfte.
Das kann man doch NOCH nutzen!
Und man hat noch die Wahl, ob die Bude verglast werden soll oder nicht. Man klebt vorne lediglich eine Front vor, die Ausschnitte sind die Verkaufsluken und die kann man im Plastkteil eben auch ausschneiden oder nicht.
Die Rück- und die Seitenwand sollte von innen und außen ebenfalls beklebt werden und schon hat man eine Kirmes-Bude.

    Hier ein Beispiel.
Es wurde ein Bild vom Rostocker Rathaus als Front genutzt und daraus ein Informations-Stand gestaltet.
Ein Problem gibt es aber bei den Kisten, die Aufkleber sind sehr schlecht zu entfernen. Mit Verdünnung muss man vorsichtig sein, denn die greift die Plasik eventuell an.
Für die "Informations-Bude" kann man sich den Ausschneidebogen herunter laden.

        Und diese Buden lassen sich natürlich sehr gut beleuchten. Setzt man die LED in den Ausschnitt, der zum Aufhängen der Kiste vorgesehen ist, leuchtet dann die gesamte Kiste (rechtes Bild).

Bratwurststand

    Auch beim Bratwurststand ist eine Beleuchtung vorgesehen. In der Mitte wird oben ein Plasikteil eingelegt (ist vorhanden), an dem die Lampe befestigt wird. Der Draht hängt danach quer durch den Innenraum, das ist eine unschöne Lösung!
Da ohnehin eine Decke auf den Aufbau kommt, kann man besser gleich in diese ein Loch bohren, so dass die Drähte genau in einer Ecke des Innenteils verlaufen, dann sind sie kaum zu sehen.
(Bild aus Bauanleitung)

        Zusätzlich wurden gleich 4 weitere LED's eingebaut. Die 5 Widerstande befinden sich auf der Decke und verschwinden unter dem Dach.

Kinderkarussell

    Das Karussel sieht sehr gut aus (siehe oben), aber es ist in diesem Bausatz nur ein Standmodell!
Die Bauanleitung verrät aber, wie man es realisieren kann. Den Motor kann man kaufen, kostet aber so etwa 15 bis 20€, das passt dann aber sehr gut.
Will man selbst so etwas bauen, bedarf es etwas Aufwand, um z.B. ein Getriebe zu bauen. Es gibt auch andere Getriebemoteren, die passen dann sicher von der Geometrie nicht.
(Bild aus Bauanleitung)

    Meine Lösung sieht nun so aus, dass ich das Karussell etwas höher gesetzt habe und darunter eine Keilriemenscheibe als Antrieb nutze. Hat die Scheibe einen Durchmesser von etwa 9cm und die Welle des antreibenden Motors etwa 2mm, dann hat man eine Übersetzung von etwa 45 zu 1 (nach 45 Umdrehungen des Motors hat sich die Keilriemenscheibe einmal gedreht), das sollte ausreichend sein.
Die Keilriemenscheibe habe ich einfach aus 3 zusammengeleimten Pappscheiben hergestellt (die mittlere ist etwas kleiner). Das geht, da ja keine Ansprüche an den Gleichlauf gestellt werden.
An die Stelle wo der Fallermotor eingesetzt werden soll, kommt eine passende Plastkscheibe und drüber in einem Abstand eine zweite (oder anderes Teil). Damit haben wir ein Lager.
Die Aufnahme des sich drehenden Teils des Karussells erfordert einen auf einer Seite etwas abgeflachten 3mm Bolzen. Nun muss man noch die richtige Höhe der Konstruktion ermitteln.
Ich habe als Achsen M3-Schrauben verwendet und oben zur Anpassung einen kleinen Bolzen über eine dicke Mutter angefügt (da kann man leicht die Höhe variieren). Die Sache hat aber einen Nachteil, denn die Drehbewegung des Karussells ist immer so, dass die Schrauben gelöst werden. Und man glaubt es gar nicht, aber die Plastikteile haben eben auch eine Masse, die ausreicht die Schrauben zu lösen. Um an die Konstruktion im Fehlerfall zu kommen, habe ich den oberen Teil des Karussells nicht verleimt.

    Und so sieht nun mein Antrieb aus.
Unten wurde ein exakt passendes Plastikteil eingefügt, mit zwei Schrauben dazu im Abstand ein Metallteil befestigt und mit zwei Muttern die Höhe und gleichzeitig das Lager festgelegt. Darüber befindet sich dann die dicke Mutter mit dem abgeflachten Bolzen.

    Der Motor kommt in ein kleines Haus, das Fahrkartenverkaufs- und Bedienhaus neben dem Karussell. Das sieht nun sehr natürlich aus. Der erhöhte Boden wurde aus Plastikresten gefertigt.
Das Bedienhaus wurde aus Pappe erstellt, die Maße hängen natürlich vom Motor ab. Man sollte schon mal einen sehr langsam laufenden Motor verwenden. Das Häuschen ist bei mir etwa 3 x 3,5cm groß (kann man hier als Ausschneidebogen herunter laden).

Das ganze sieht dann so aus:

Toilettenwagen

    Auf der Rückseite des Wagens befindet sich eine Öffnung, die in der Wirklichkeit sicher zur Durchleitung dicker Rohre vorgesehen ist, jetzt aber lediglich zwei Drähte für die Beleuchtung aufnimmt. Im Wagen gibt es keine Aufnahme für ein Leuchtmittel, LED oder Glühlampe, da wird dem Bastler schon was einfallen.
Die Treppe muss man selbst konstruieren, oder man verwendet Teile aus speziellen Plastkzusatzteilen (da gibt es, so glaube ich, Leitern und Treppen).

Beleuchtung allgemein

Für die Beleuchtung der ersteren Keramik-Häuser wurden Lampen mit entsprechenden Schraubfassungen verwendet, die in ein beliebiges Haus gesteckt werden konnten und untereinander immer weiter verbunden wurden.
Das geht natürlich so, aber Abstand der Häuser ist damit festgelegt und in jedes Haus gehen 2 Drähte rein und 2 wieder raus, das ist nicht sehr flexibel.

   

Im nächsten Schritt sollten andere Teile, wie z.B. die oben beschriebenen Teile zur Dorfkirmes, hinzugefügt werden, die aber 9V oder 12V Gleichspannung brauchten. Da der Trafo über entsprechende Anschlüsse verfügte mussten nun weitere Leitungen mit Gleichrichtung und Spannungsreglern nach außen geführt werden - die Verdrahtung wurde immer komplzierter, eine andere Lösung musste her!
Es sollte so ein Bussystem erstellt werden, an dem jedes Teil die für ihn notwendige Spannung entnimmt. Das bedeutet aber wieder, dass alle Spannungen im Trafohaus erzeugt werden müssen - da reichte der Platz nicht aus es musste ein Anbau erstellt werden

    Der Anbau führt zugleich über eine Buchse die Spannungen nach außen. Als Verbindung wurden SUB9 Buchsen und Stecker verwendet, damit können nun 4 Spannung nach außen geführt werden. Jetzt sieht das mit 3 Spannungen so aus:

Im Anbau befinden sich außer der Buchse die Spannungsregler für die Spannungen 9 und 12V.

Der Anschluss eines Teils
erfolgt nun etwa so:
        Es werden ein SUB9 Stecker und Buchse verbunden. Das kann durch Zusammenlöten der Lötfahnen von Stecker und Buchse erfolgen oder sie werden durch Leitungen verbunden. Zwei Leitungen werden angezapft und zum entsprechenden Teil geführt, in diesem Fall 12V. Die Leitung zum Teil sollte eine entsprechende Länge haben.

Nun kann man alles beliebig zusammenstecken, die Spannung stimmt immer:

Der Aufwand ist natürlich etwas größer, aber man kann das Aufstellen der Häuser und Buden beliebig variieren oder auch Teile weglassen, es passt immer.
Man kann natürlich andere Stecker-Systeme verwenden, diese aber gab es in einem Billig-Laden recht preiswert.

 

Beleuchtung mit Effekt

So ein Markt soll natürlich auch toll beleuchtet werden.
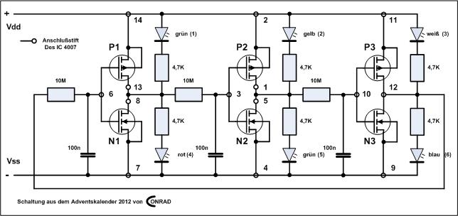
In den Adventskalendern von Conrad wurden immer einfache Schaltungen mit effektvoller Ansteuerung von meist mehreren LED's erarbeitet. Im Kalender 2012 ging es um die Nutzung von MOSFET's mit dem IC 4007 und mit der letzten Schaltung wurden 6 unterschiedliche LED's angesteuert, das ist recht effektvoll.
Diese Schaltung kann man natürlich benutzen, um z.B. das Karussell zu beleuchten oder natürlich auch andere Teile. Ich habe Schaltung noch einmal aufgemalt und zugleich auf eine Universalleiterplatte gebracht. Diese hat eine Größe von 2,75 x 2,75cm (die letzten benutzten Löcher). Macht man noch einen Rand herum um auch Befestigungslöcher anzubringen, reichen dann doch 3,5cm schon aus.

   
(von der Bauelementenseite
gesehen)

Ebenfalls aus einem Adventskalender von Conrad aus dem Jahre 2010 stammt die folgende Schaltung. Es handelt sich um einen Gegentakt-Blinker mit sehr weichem Übergang. Die Geschwindigkeit wird mit dem Elko, in diesem Fall 22uF, eingestellt, die anderen Kondensatoren regulieren den Übergang, kann man mit experementieren.
Als aktives Bauelement wird der Operationsverstärker LM358 verwendet.
Für die LED's kann man natürlich jede beliebige Farbe verwenden, sie sollten am besten sehr viel Licht abgeben.

   
(von der Bauelementenseite
gesehen)

Der Handel bietet auch interessante Teile und Bausätze zur Beleuchtung an. Z.B. gibt es auch bei "Kemo Electronic" recht einfache Bausätze, die prima für die effektvolle Beleuchtung des Weihnachtsmarktes genutzt werden kann.
Direkt dafür geschaffen ist eine Leiterplatte in der Art eines Weihnachtsbaumes:

   

(Kemo Darstellung)

Auf der Basis von Transistoren werden zwei Flip-Flops erstellt, die mit unterschiedlicher Frequenz LED's auf der Leiterplatte ansteuern, es flackert sehr ordentlich.

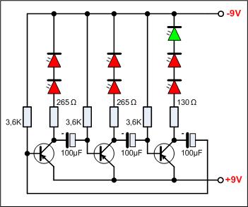
In ähnlicher Art gibt es von der Firma ein "Atomium":

   

Die Schaltung dazu (von einer anderen Realisierungsform) sieht etwa wie dargestellt aus. Es handelt sich um eine Art eines Lauflichts auf Basis einer Transistor-Schaltung. Als Transistoren werden pnp-Typen verwendet, es ist dafür eine andere Spannungsversorgung notwendig (muss man einfach beachten).

 


(von der Bauelementenseite
gesehen)
   

Im linken Bild wird eine Universalleiterplatte für die Schaltung vorgestellt. Die Pfeile oben stellen die Verbindung zu den LED's dar, diese werden dann an -9V angeschlossen.
Es ist sinnvoll diese Schaltung extra zu erstellen, so kann man dann Lauflichter an verschiedenen Teilen des Weihnachtsmarktes anbringen. Will man pro Ausgabe nur eine LED ansteuern, dann sollte der Widerstand auf etwa 500Ohm erhöht werden.
Die Schaltung kann auch mit npn-Transistoren erzeugt werden (rechtes Bild). Allerdings müssen dann die LED's und die Elkos gedreht werden, und es kehrt sich die Funktion um, es wird immer eine LED ausgeschaltet. Die Leiterplatte kann man auch für diesen Fall nutzen. Reduziert man die 10KOhm Widerstände auf kleinere Werte, so wird die Durchlaufgeschwindigkeit größer (! Transistordaten beachten !) oder man verändert die Größe der Kondensatoren.
Eine ähnliche Schaltung mit 4 Schaltelementen findet man auf der WWW-Seite von "T.Krüger; Die Elektronikerseite":

Natürlich gibt es weitere Varianten um Lauflichter zu erzeugen. Das geht z.B. mit einem Schieberegister 74HCT164 (z.B. gezeigt auf der "Bader-Seite") oder auch mit einem BCD-Zähler, z.B. mit dem IC 4017, der zugleich die Dezimalzahl in ein Bit an die entsprechende Ausgabe umsetzt (5 am Ausgang5), bei "Elektronik-Kompendium". Beide Varianten brauchen aber auch noch einen Taktgenerator, zumeist mit dem IC NE555 realisiert. Will man die Frequenz ändern, geht das meist mit einem Bauelement, anders dagegen die Transistorschaltungen, da muss in jeder TransistorStufe ein Bauelement verändert werden.


Das ist der Enkel, der sich sehr an der Bahn erfreut. Der Zug fährt mit der beschriebenen Pendelzugsteuerung , kann aber auch mit einem Umschalter von Hand gesteuert werden. Die Diodenstrecken an den beiden Enden sind auch in diesem Fall sehr nützlich, der Zug hält garantiert immer an.
Da die beiden Wagen entferte Ähnlichkeit mit denen vom "Molli" haben und auch eine schwarze Dampflok diese zieht, ist das nun eben der "Molli"!
Und was da nun an den Buden steht, ist völlig egal - selbst Halma-Figuren müssen mitspielen und fahren dann mit einem angehängten Güterwagen mit (nur da kann so eine Kinderhand die Figuren einladen)(in der Mitte vom Bild ist im Hintergrund der oben beschriebene Weihnachtsbaum zu sehen).


Wenn man das Trafohaus einmal etwas anders betrachtet, kann man vielleicht feststellen, dass es auch ein kleines sehr beschauliches Bahnhofsgebäude sein könnte.

Was wurde verändert?
Die Fenster und Türen bekamen eine andere Position und Größe und wurden ausgeschnitten. Die Fenster wurden mit Folie hinterklebt. Das Dach erhält durch die Querverstrebung und dem breiten Überstand norddeutsches aussehen. Die Dachrinne entstand aus gefaltetem Papier, die Fallrohre aus Klingeldraht.
Da das Haus auch innen beleuchtet werden sollte, wurden Zwischenwände und Zwischendecke eingezogen, so dass nicht alles auf einmal leuchtet. Einwenig Einrichtungsgegenstände sind auch vorhanden. Ein paar Accessories vervollständigen das Haus.
Der Anbau wurde Toilette (könnte auch Lagerraum sein).
Zu dem Gebäude gibt es auch einen Ausschneidebogen.